HT97220
125mW免输出耦合电容的立体声线路驱动器/耳机放大器
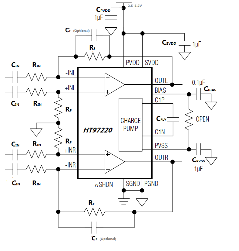
HT97220是一款差分输入/单端输入、可直接输出驱动的耳机放大器/线路驱动器。5V供电时,器件可为32ohm耳机提供125mW的功率。器件可通过外部电阻调节增益(固定增益6dB版本需要提前定制)。器件在音频范围内具有卓越的THD+N表现。
器件的启动时间为4.2ms,另130ms的版本需要提前定制。
器件内部集成电荷泵产生负电压,器件输出级由输入正电压和该负电压驱动,使得输出偏置在零电位,省去了大尺寸、容易引入失真的输出耦合电容。
器件使能开关时,没有咔嗒/噼噗声。
器件封装为QFN3×3-16L,能在 -40°C 至 +85°C 温度范围内工作。


