HTA8918
实时音频跟踪的高效内置升压2×16W免电感立体声AB/D类音频功放
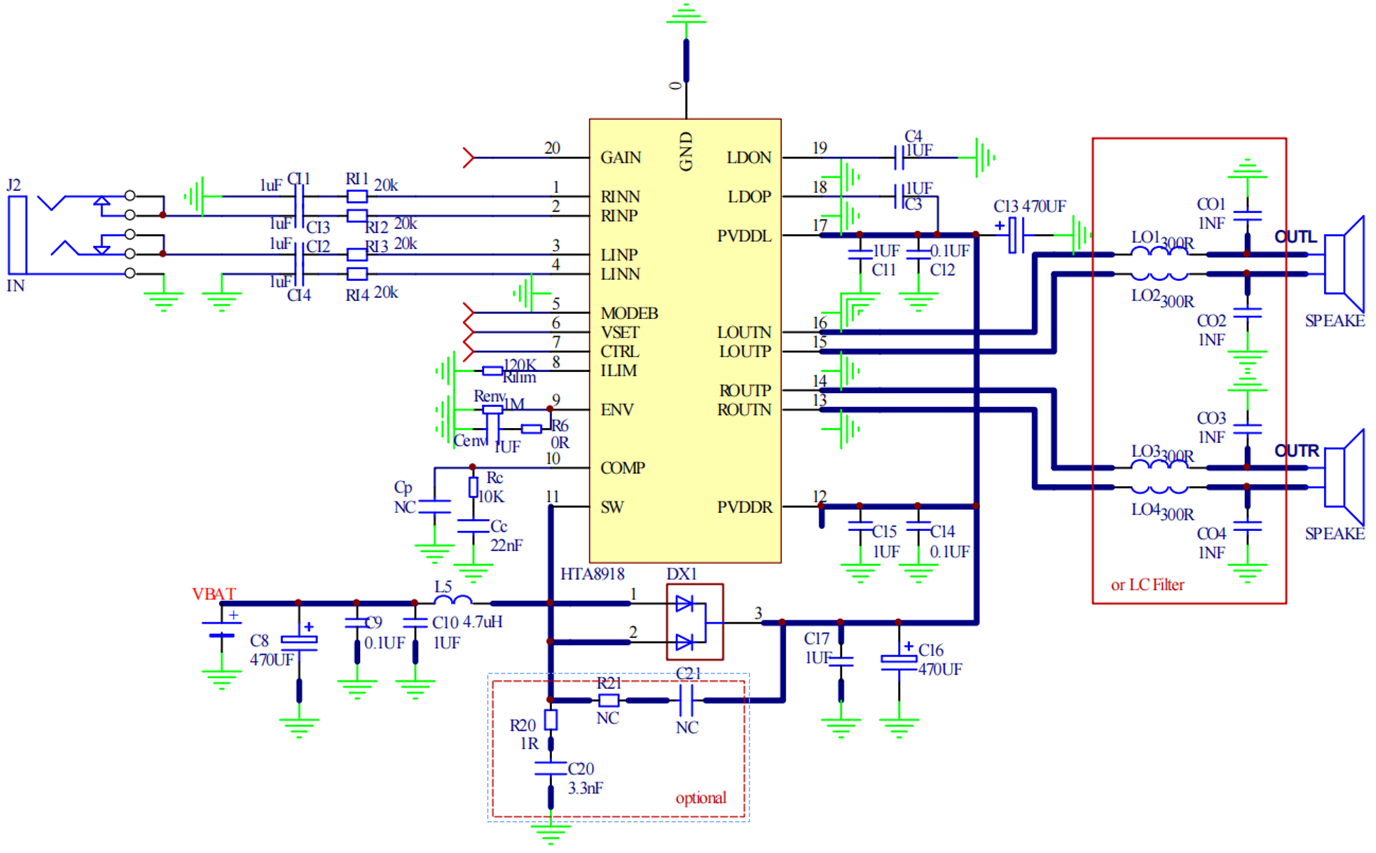
HTA8918是一款内置升压的立体声AB/D类音频功率放大器,其支持单节锂电、双节锂电串联、5V等多种输入,升压后的电压提供给功放供电,功放支持双通道立体声BTL输出。其也可工作在AB类模式,此时无升压。
下载资料
HTA8918内置的升压电路,可通过VSET脚设置最大升压值,以满足不同的输出功率需求。其还可通过外置电阻调节开关峰值电流限值。
HTA8918内置的升压电路,具有三种模式:自适应音频跟踪模式、自适应多段升压模式及强制升压模式。在强制升压模式,升压电路直接升压至预设的电压(VSET脚设置)并提供给音频功放;在自适应多段升压模式,升压电路可为音频功率放大器提供适合输出功率的不同电源电压,从而提供效率;在自适应音频跟踪模式,升压电路可为音频功率放大器提供实时跟随音源信号的电源供电,从而在整个功率段内使整个系统保持在高效率。自适应多段升压模式和自适应音频跟踪模式,相比直接强制升压供电方式,电池续航时间通常可提升50%以上。
此外,HTA8918内部集成免滤波器调制技术,能够直接驱动扬声器,内置的关断功能使待机电流最小化,还集成了输出端过流保护、片内过温保护、输入电源欠压异常保护、升压电压过压保护等功能。
HTA8918具有防削顶失真(ACF)输出控制功能,可检测并抑制由于输入音乐、语音信号幅度过大所引起的输出信号削顶失真(破音),也能自适应地防止在BOOST升压电压下降所造成的输出削顶,显著提高音质,创造非常舒适的听音享受,并保护扬声器免受过载损坏。



