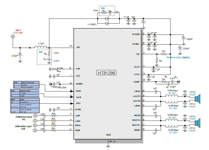
HT81298是一款内置升压的立体声D类音频功率放大器,其支持单节锂电、双节锂电串联、5V等多种输入,升压后的电压提供给功放供电,功放支持双通道立体声BTL输出以及并联PBTL单声道输出。
HT81298内置的升压电路,可通过FB脚设置升压值,以满足不同的输出功率需求。其还可通过外置电阻调节开关峰值电流限值。
此外,HT81298内部集成免滤波器调制技术,能够直接驱动扬声器,内置的关断功能使待机电流最小化,还集成了输出端过流保护、片内过温保护、输入电源欠压异常保护、升压电压过压保护等功能。
HT81298具有防削顶失真(ACF)输出控制功能,可检测并抑制由于输入音乐、语音信号幅度过大所引起的输出信号削顶失真(破音),也能自适应地防止在BOOST升压电压下降所造成的输出削顶,显著提高音质,创造非常舒适的听音享受,并保护扬声器免受过载损坏。
特点
| 应用
|


