HTA8681
内置自适应升压和防破音功能的11W D类及AB类音频功率放大器
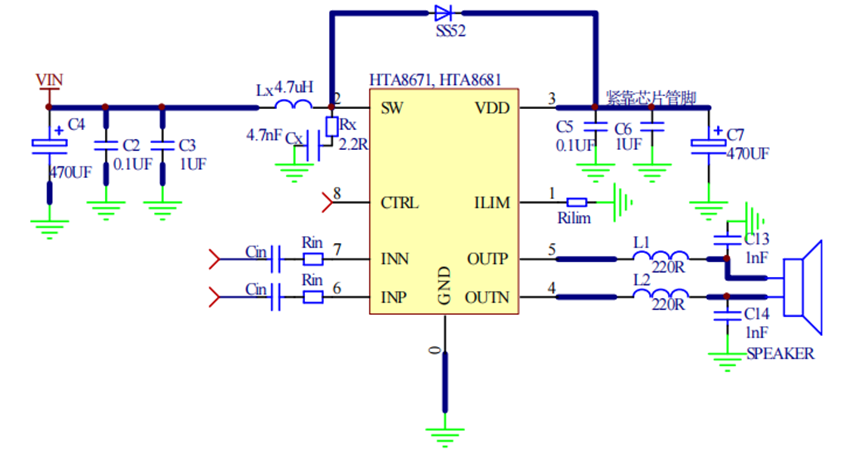
HTA8681是一款内置自适应升压的单声道D类音 频 功 率 放 大 器 , 由 锂 电 池 供 电 时 ,THD+N=10%、1kHz信号条件下,能连续输出11W功率(3Ω负载);另外,其还支持AB类模式。
HTA8681内置的升压,提供8.5V最大输出电压。其小音乐信号时不升压,仅当功率较大时,提供升压后的电压给D类功放,其可大幅提高系统效率,延长电池续航时间。
HTA8681的最大特点是防削顶失真(ACF)输出控制功能,可检测并抑制由于输入音乐、语音信号幅度过大所引起的输出信号削顶失真(破音),也能自适应地防止在BOOST升压电压下降所造成的输出削顶,显著提高音质,创造非常舒适的听音享受,并保护扬声器免受过载损坏。HTA8681还提供ACF-Off 模式。
HTA8681具有AB类和D类的自由切换功能,在受到D类功放EMI干扰困扰时,可随时切换至AB类音频功放模式。
HTA8681内部集成免滤波器数字调制技术,能够直接驱动扬声器,并最大程度减小脉冲输出信号的失真和噪音。输出无需滤波网络,极少的外部元器件节省了系统空间和成本,是便携式应用的理想选择。
此外,HTA8681集成了输出端过流保护、片内过温保护等功能。


