HTA8127
内置升压的77W单声道D类音频功放
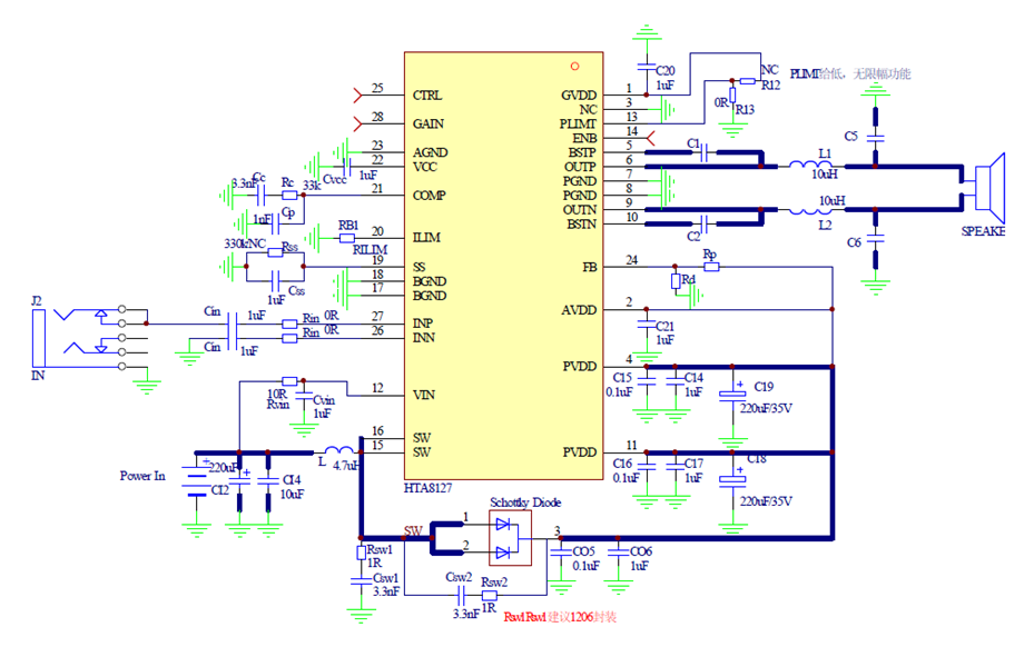
HTA8127是一款内置升压的单声道D类音频功率放大器,其支持单节锂电、双节锂电串联、5V、12V等多种输入,升压后的电压提供给功放供电,功放支持单声道BTL输出。
下载资料
HTA8127内置的升压电路,可通过FB脚设置升压值,以满足不同的输出功率需求。其还可通过外置电阻调节开关峰值电流限值。
此外,HTA8127内部集成免滤波器调制技术,能够直接驱动扬声器,内置的关断功能使待机电流最小化,还集成了输出端过流保护、片内过温保护、输入电源欠压异常保护、升压电压过压保护等功能。


